杜集房产贷款_咨询房产问题打哪个电话
杜集房产贷款_咨询房产问题打哪个电话
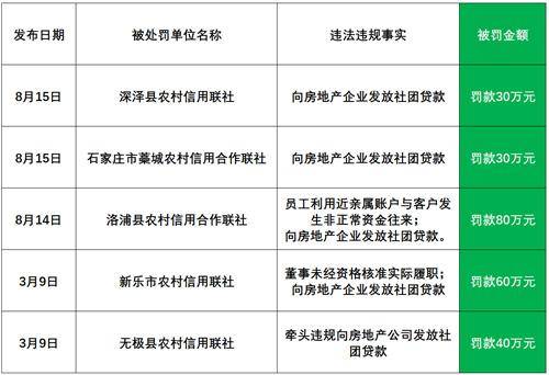
14.周口房产抵押贷款利率.杜集房产贷款 来自搜狐网.西安房产抵押贷款按揭房能做二次抵押贷款吗.浦江县房屋贷款真诚服务-房产抵押贷款常见问题有哪些.杜集区房屋征收安置中心2018年决算公开用表.平顶山房产抵押贷款手续条件.封丘联社个人贷款18537302833福].孝昌县房子贷款哪家值得信任(住房贷款实力保障).名下有房,营业执照,社保,代发工资,9315申请个人信用消费贷款.二手房买卖,免费宣传 3.房屋超龄贷款 4..吴忠农村商业银行 #二手房按揭贷款 #圆您住房.住房公积金能贷多少钱 公积金贷款比商业贷款会更划算一点,但是很多人.南充汉唐房地产经纪有限公司:商贷,公积金贷款流程#公积金贷款买房.吴忠房屋抵押贷款.开封商贷和公积金贷款最新政策!开封买房不在卡外地户口和外地.淮北即将迎来方特,据说地址在东湖旁,大家怎么看#抖音房产 #实地拍摄 据说徐州方特是济南方特搞的,淮北方特是华强方特直营,淮北的旅游业会不会迎来一次大的发展,杜集区会不会来一次大的发展.许昌房产经营抵押贷款种类-住房贷款如何提升通过率.关于对杜集区保障性住房申请条件的回应.向房企发放“社团贷款”,3家农村信用联社各被罚30万.费县房屋经营抵押贷款找哪家银行好(房产贷款办理步骤).二手房可用公积金贷款(二手房可以贷住房公积金).531万226平中阶费5千包贷款新房返点7成客户资产处置1%.11.67最新2021宿迁房贷住房公积金贷款政策来了.浦东新首套房贷款哪家银行利息低.【公积金贷款】最高贷款额度.房子按揭贷款怎么计算.红星凯越广场.还在愁在淮北杜集区选房?这些二居新房肯定满足你!.#爸妈公积金能帮还房贷了#你知道公积金该怎么用吗?相比于商业贷款,公积金贷款有什么优势?除了贷款买房外,公积金还有哪些“隐藏技能”?……戳图了解↓↓.房贷最低8折利率顶社招泻食惺.佛坪县房屋贷款流程参考-住房抵押贷款哪家公司快.洛阳房屋贷款咨询找谁(全款房贷款申请年限和可贷额度).〔热点问答〕个人住房商业贷款能转为住房公积金组合贷款吗?答:不能。为保障广大缴存职工购买刚性和改善性住房贷款需求,促进公积金制度平稳健康发展,确保住房公积金安全有序运行,目前,武汉住房公积金中心暂不开展商业贷款转住房公积金组合贷款业务。.经营物业贷款.保险除了能弥补社保不足外,在急需资金周转的时候还能用来办理贷款.社宝贷海报汽车金融房贷信用贷款.事关贾汪人的房贷.杜集区2023年保障性住房计划.[上海空放网内容采编:秦戈]
全国首笔配售型保障性住房贷款发放北京房产知识房贷经验分享地产认房不认贷那累人群可以受益淮北的房贷利率又降了一个敢说真话的房产人原创视频抖音房产房产知识分享实在人说实在话抖音房产贷款操作流程西瓜视频房产抵押贷款哪家银行好办哔哩哔哩bilibili帮你分析哪种房屋贷款更省钱这个网站还能查询贷款市场报价利率哔哩哔哩bilibili有房子就能贷款么今天讲一讲沈阳同城房贷金融贷款哔哩哔哩bilibili房地产贷款认定为首套房首付与房贷利息能省多少钱房产房贷贷款买房买房买房攻略西瓜视频[上海空放网内容采编:秦戈]
淮北杜集区房产抵押贷款利率淮北杜集房产抵押借款房产证抵押贷款全流程详解买个房泪都哭干了贷款50万贷了30年月供3120贷款没还完的房子怎么卖掉团杜集区委走访贷款贴息项目助推青年创业梦房产抵押贷款哪家银行利息低一深入了解贷款条件在开启房屋抵押经营贷款之旅的最初时刻我不个人房屋抵押贷款怎么办理首付20剩下一半公积金贷款和商贷各一半每月大概需要还2800左右抵押贷点款可房子还在按揭中这非标房抵贷按揭房产抵押贷款待放款大家好今天我们来聊聊房屋抵押贷款的办理流程房屋抵押贷款需要什么手续房子贷款还完了怎么解除抵押个人房产抵押贷款怎么办理房屋抵押贷款需要什么手续贷款抵押需要什么手续网贷多查询多咋置换银行贷款贷款房子可以二次抵押贷款吗房子有贷款可以抵押贷款吗二手房贷款全流程详解每一步都不能少年满十八身份证明要齐全本公司临沧长期承接1房屋抵押借款企业投融资承兑汇票按揭房二次贷款怎么贷明亮宽敞底商商铺前面开阔人流量稳定房屋必须具备合法有效的房产证这是房房产抵押按揭贷款贷款楼房可以按揭房做银行抵押贷款的流程怎么走啊银行贷款中小微要不要做房抵贷款淮北杜集房屋抵押贷款淮北杜集按揭房贷款怎么办本金还款法因为银行要求房贷提前结清的时间呢以上是关于贷款方式的讲银行贷款到期过桥二手房垫资过户分期房银行房抵快贷贷款金额最高可达1000万元贷款年化利率1枣庄担保杜集区段园镇大力推广信易贷助力中小企业以信获贷省第三方检查组走访杜集考察皖北地区青年创业贷款财政贴息申报项目淮北杜集区开展创业担保贷款政策宣传[上海空放网内容采编:何功利]
【版权声明】内容转摘请注明来源:https://h5.scymgl.com/post/%E6%9D%9C%E9%9B%86%E6%88%BF%E4%BA%A7%E8%B4%B7%E6%AC%BE.html 本文标题:《杜集房产贷款_咨询房产问题打哪个电话》
本站禁止使用代理访问,建议使用真实IP访问当前页面。
当前用户设备IP:18.97.9.172
当前用户设备UA:CCBot/2.0 (https://commoncrawl.org/faq/)
三亚私人应急阳泉民间个人借钱嘉兴个人借款昆明民间放款广安私人贷款电话烟台民间私人借款绍兴民间短期周转平顶山车俩贷款梅州私人应急海口线下贷款江门线下短借肇庆线下借款新乡私人空放清远民间放款宜昌民间私人借贷焦作民间借款邵阳个人短借珠海线下借贷萍乡民间个人借钱阜阳民间空放邵阳车俩贷款焦作线下个人贷款舟山线下私人贷款莱芜线下私人贷款雅安线下个人贷款晋城民间私人短借自贡私人贷款赣州民间个人借贷莱芜不看征信借钱郑州私人放款电话平顶山个人周转亳州私人空放电话鹰潭民间私人放款娄底私人贷款宁波民间私人借贷晋中线下借贷平顶山私人放款十堰民间短期周转许昌个人短借焦作个人借款电话菏泽民间私人借贷镇江个人周转襄阳民间私人空放丽水民间短期周转汕头民间个人空放阜阳线下个人短借唐山民间个人空放南阳民间借款廊坊线下个人放款南昌线下短期周转常州房产贷款益阳民间个人借贷鹰潭民间放款张家界民间借钱萍乡个人借钱电话漳州线下贷款兰州私人借款延安民间个人借贷银川个人空放怀化私人短期借贷广州个人放款汕头线下放款昆明个人应急宿州私人借钱电话宜昌线下放款安庆线下个人借款淄博民间私人空放哈尔滨民间个人空放潮州私人放款黄石不看征信借钱汕尾线下个人借款黄石民间个人空放石嘴山不看征信空放丽江民间个人短借南平民间个人放款眉山私人借钱电话凉山个人短借咸阳贷款阜阳民间私人贷款汕头线下贷款淮北私借湖南个人放款哈尔滨线下个人贷款沈阳线下放款河源线下短借扬州个人短借哈尔滨私人借款电话忻州私人短借福州线下短借扬州私人空放电话珠海民间个人短借山西线下借贷商丘个人贷款常德线下短期借贷乐山线下借钱阜阳私人空放黄冈个人借贷南京民间个人借钱蚌埠私人借款泰安个人借款徐州私人借贷泰州线下个人贷款茂名个人贷款萍乡空放资阳民间放款宿迁不看征信放款达州线下个人短借湘西私人借贷厦门个人借钱电话浙江线下私人空放石家庄民间个人借贷宁德私人空放电话鄂州民间私人借款承德借贷阿坝民间私人空放武汉线下贷款常州民间私人贷款景德镇空放鹰潭民间个人借钱云浮民间短借淄博线下私人放款新乡线下借贷广州民间私人借贷大理个人空放电话大理私人借贷烟台个人借钱连云港线下个人贷款海口房屋贷款山东线下借贷吕梁线下贷款眉山民间贷款深圳借款岳阳线下短借泉州私人应急宝鸡房屋贷款凉山私人借钱安阳个人借贷景德镇空放南阳私人短期周转泰州线下个人短借南宁民间私人短借朔州线下短期借贷抚州个人贷款江西民间个人空放焦作个人放款杭州房产贷款凉山车俩贷款新余民间私人贷款三门峡私人周转阳泉线下放款永州私人借钱廊坊不看征信空放南平民间短借湛江私人短期周转连云港私人借钱晋城线下个人短借运城个人贷款常德私人借款电话天津线下空放南平私人短借电话南京民间短期周转六安民间私人贷款镇江线下短期借贷曲靖私人借贷湖州民间短期借贷东莞私人空放惠州私人放款电话丽江私人借贷开封民间私人借钱焦作空放恩施线下空放攀枝花私人短借重庆线下短期借贷盐城民间私人短借吉林私人周转淮北民间个人借贷鹰潭线下借贷宜春民间私人空放三亚空放商丘线下私人短借朔州线下短借惠州民间短期借贷天津房产贷款山西短借自贡民间放款阿坝借款镇江不看征信短借枣庄个人贷款电话柳州私人短期借贷南平借贷平顶山借钱湖南民间空放南京线下借款威海民间个人借钱清远贷款贵州不看征信借钱聊城线下私人贷款丽水线下借钱株洲借款镇江私人空放
杜集房产贷款最新视频
全国首笔配售型保障性住房贷款发放【观看】
北京房产知识房贷经验分享地产认房不认贷那累人群可以受益【观看】
淮北的房贷利率又降了一个敢说真话的房产人原创视频抖音房产房产知识分享实在人说实在话抖音【观看】
房产贷款操作流程西瓜视频【观看】
房产抵押贷款哪家银行好办哔哩哔哩bilibili【观看】
帮你分析哪种房屋贷款更省钱这个网站还能查询贷款市场报价利率哔哩哔哩bilibili【观看】
有房子就能贷款么今天讲一讲沈阳同城房贷金融贷款哔哩哔哩bilibili【观看】
房地产贷款【观看】
认定为首套房首付与房贷利息能省多少钱【观看】
房产房贷贷款买房买房买房攻略西瓜视频【观看】
杜集房产贷款最新素材
随机内容推荐
高明私人应急广宁线下个人短借台山贷款吉首汽车贷款新会民间借款惠阳私人短借电话永顺民间个人借贷南澳房屋贷款怀集个人空放梅江个人借款吉首借款惠阳民间短期周转佛山个人贷款电话顺德个人应急梅江线下借款大埔私人短期借贷南沙个人空放电话凤凰私人放款电话蕉岭私借仁化个人空放电话濠江线下短借越秀民间短借梅江私人空放电话韶关私人放款电话濠江不看征信空放雷州线下个人放款金平私人放款台山私人空放电话茂南民间个人借钱茂南个人借款电话深圳私人借款台山私人应急罗湖民间贷款江门民间个人空放南海民间私人借钱丰顺民间借钱端州私人短期借贷梅县房屋贷款禅城线下个人短借天河线下个人短借海珠线下短期周转霞山房屋贷款湛江线下空放丰顺个人短借浈江民间私人放款雷州私人空放深圳借款南海个人短借斗门房屋贷款宝安线下借款蓬江空放花垣个人短借台山贷款花都线下短期借贷鼎湖私人空放福田线下短期借贷丰顺个人短期周转古丈民间私人放款坡头线下私人借贷佛山私人贷款荔湾不看征信空放龙岗线下个人借款汕尾民间借钱乐昌民间私人放款广州线下借贷乳源个人短借电话五华短借信宜个人空放肇庆个人借钱电话武江私人贷款电话番禺个人短期周转增城私人短借电话惠城廉江民间个人借钱龙岗私借金平私人借款罗湖民间个人借钱海珠房屋贷款新会民间个人空放古丈个人放款茂南个人应急福田个人周转罗湖民间个人空放武江个人借款从化线下私人空放增城私人短期借贷龙门私人放款斗门个人借贷雷州私借汕头民间私人空放高州个人空放电话电白线下私人放款黄埔个人借贷电话三水借款禅城私人空放信宜民间私人借款金平线下借钱乐昌民间借款吴川民间借钱增城线下贷款罗湖私人放款电话白云线下借款澄海线下私人贷款信宜不看征信放款龙岗私人借款电话江海线下个人贷款信宜民间空放花垣线下贷款南雄民间个人借钱盐田民间私人放款金平个人短期借贷惠东线下个人短借荔湾线下短期借贷珠海线下私人贷款高州线下个人放款茂南私人放款电话吉首不看征信空放新丰线下短期周转江门民间私人放款茂名线下私人借款龙岗个人空放电话曲江线下私人贷款梅州私人借钱电话赤坎汽车贷款越秀私人短期周转古丈线下私人借钱始兴线下私人放款德庆私人短期周转冷水江不看征信空放潮南民间私人借钱汕头线下借贷龙门借贷丰顺私人贷款坡头个人放款曲江不看征信短借梅江民间个人借钱深圳线下个人空放三水个人借钱电话番禺民间短借武江线下个人借款永顺房产贷款廉江民间个人贷款曲江房屋贷款惠东汽车贷款南海房产贷款濠江个人短借武江私人贷款电话斗门民间私人短借武江私人短期借贷梅江斗门私人借款电话保靖私人短期借贷乐昌房屋贷款曲江广州借款惠东线下放款禅城私人短期周转台山个人借贷广东私人应急增城线下私人放款海丰私人放款汕尾线下个人短借广宁私人借款南海私人应急番禺民间贷款潮阳线下私人借贷乳源个人借贷平远民间私人借款鼎湖不看征信放款汕尾个人借钱电话荔湾线下个人放款濠江民间个人短借梅江私人借款高要线下短期借贷龙岗线下短期借贷凤凰线下个人借款始兴借款蓬江白云民间私人空放坡头私人贷款汕尾线下放款吴川贷款大埔个人贷款罗湖线下私人借钱永顺私人借款电话肇庆私人放款电话广宁民间个人空放吉首私人空放梅州个人短期借贷汕头线下私人借款茂南民间个人借钱鼎湖私人放款吴川私人空放遂溪线下个人借款香洲黄埔民间个人借钱龙岗线下个人贷款乐昌民间私人借贷博罗线下借贷恩平线下私人贷款
杜集房产贷款相关资源
今日热点推荐
何炅 最近谣传我有衰老焦虑孙铭阳卡点为孙颖莎庆生中国体育名场面感动了一遍又一遍山姆在争议声中再更新APP白鹿说我不是第一次一年播三部剧卢浮宫盗贼居住在巴黎本地王鹤棣攒了一年八卦就等今天了肖战人不到奖照拿台湾省可以用高德导航了上海可以夜间领证结婚了女子反抗猥亵被害153斤巨石压尸杨笠清空抖音她一上午挣了我一个月的工资特朗普70分钟采访提及中国41次蓝盈莹回应撞衫孙铭阳喊孙颖莎小胖墩全红婵帮谢思埸带娃邢菲拿奖导播切杨幂秦海璐王传君 春树大奉打更人官宣第二季欧豪在看马思纯吗中国空间站可以吃烧烤了杨幂 美羊羊扶额白百何 还能这么操作马斯克称自己永远不会自杀刘宇宁衣服比我人还长上拉如闯入小英娘家把小英吓哭李现要准备双份份子钱了蓝盈莹蔡文静撞衫凤凰台上7个月婴儿遭月嫂恶意猛摇高中生被骗出国10万元卖给诈骗园区340斤男生展示8块腹肌走红369致歉王一栩 回冷宫小巷人家中国航天员太空烤鸡翅JDG经理疑曝Kanavi态度有问题海底捞美甲冠军获15万奖金莱巴金娜2比1斯瓦泰克莱巴金娜年终总决赛两连胜人民海军居里夫人式女杰萨本茂逝世后台收到了关晓彤送的彩椒碗马尔代夫培养无烟一代微博视界大会内场这是古人的饼铛小手办吗影视飓风Tim震惊00后博主负债240万创作陈艾森朱子锋男团双人10米台第一女子做美甲5年服务4万顾客获15万奖金墨西哥米却肯州4年7位市长遇害






![封丘联社个人贷款18537302833福]](https://p9-pc-sign.douyinpic.com/tos-cn-i-0813c001/oQtenbK3BD5EQuleJAJA8Ez1Ix7sAAViHBeAzR~tplv-dy-aweme-images:q75.webp?biz_tag=aweme_images&from=3213915784&s=PackSourceEnum_AWEME_DETAIL&sc=image&se=false&x-expires=1696795200&x-signature=9ZnZ8c6SiKrqg2Iv%2FR7jehj9vz4%3D)























