揭东民间贷款_我想贷15万把网贷还清
揭东民间贷款_我想贷15万把网贷还清
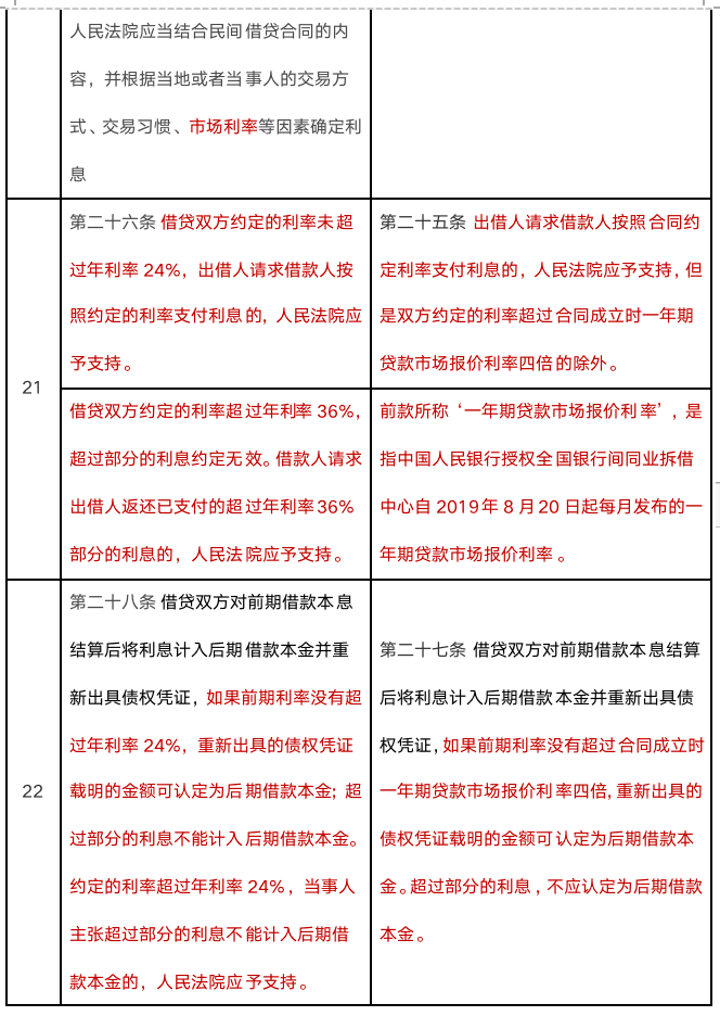
广东揭东农商行82多万股股金开始拍卖啦!.1683530579381.png.民间资金借贷 - 百度.揭阳市揭东区第七次全国人口普查结果公布#人口普查 #数据可视化 #揭东.揭东经济开发区城东居委会2025年5月份财务收支情况.#百千万的巾帼优品# 百千万的巾帼优品 | 非遗功夫炒出云雾间的茶香【揭阳 巾帼优品:揭东五房炒茶】五房炒茶传承300年非遗“足火重炒”工艺,产自揭东600米高山云雾之境,茶汤橙红明亮,滋味醇甘厚润,老茶更具消食化瘀之效。#百千万的她# 创始人廖灵慧返乡扎根茶山创立“灵慧有山”等品牌,推动“五房炒茶制作技艺”入选揭东区非物质文化遗产,带动200多户茶农增收,获评广东农村乡土专家等称号,以“非遗+IP+产业”模式擦亮乡村振兴茶名片。扫描海报右侧小店二维码即可进入官方小店购买产品。#南粤女声##品质服务 专业用心#.揭阳企业大额融资贷款商务服务-投资担保揭阳-揭东焦先生联系方式09月04日.揭阳-榕城-揭东/银行经营贷款.大海说法 | 第32讲 关于民间借贷新旧规定的那些事.1季度揭阳各区县GDP情况#揭阳 #普宁 #惠来#揭西#揭阳发展吧.广东 省 揭阳 市 揭东 区 埔 田 镇 车 田村 村委 会 原 主任....揭东民间贷款 全网资源.邮编信封:邮政编码522071-广东省揭阳市揭东区-磐东镇城南村祠东围.揭东农商银行表示,自2024年11月22日起调整人民币存款挂牌利率.p2p财富星球(银客网)莆田骗子林恩民系北京市青年委员,中国互联网金融协会会员,北京市互联网金融行业.公积金贷款怎么贷揭阳的(揭阳住房公积金贷款).揭阳网贷逾期公司有哪些-揭阳网贷逾期公司有哪些公司.欠债1万上榜!揭阳榕城、空港、揭东等地多人失信被曝光,有欠你钱的吗?.需要贷款的葵潭人速看!惠来县多家银行给个体户提供多样化信贷产品.贷款 – 潮汕集团.老梁说网贷千万不能碰,说出猫腻太多,以贷养贷,其实坑死人.揭东民间贷款 腾讯网.银行海报.广东揭东农村商业银行股份有限公司龙尾支行企业信用报告.揭东农商银行登岗支行"迎春谜会"暨金融知识宣传活动.经联社位于揭阳市揭东区锡场镇推荐菜:分类:金融服务;金融;农村信用.本文通过案例分析,帮助大家了解利息常见问题和最新法律规定,欢迎点赞.揭东民间贷款 来自搜狐网.「2019揭阳贷款利率」2020揭阳首套房贷款利率.△揭东农商银行。截至目前,揭东农商银行尚未对外披露2024年报。截至2023.小案大道理|民间借贷还款性质约定不明时,如何认定?.揭阳市5个区县GDP排名,谁是“亚洲玉都”实力最强地区?.金融 财富 民间借贷.民间借贷新规(附新旧对比).揭东民间贷款 liuyan.people.com.cn.揭东农商银行员工盗窃存款 逃亡十二年终被抓获.1.这个揭阳最小的区域,比揭东、惠来都小,富裕程度却力压普宁!.揭东民间贷款 www.gdwyw.cn.揭东民间贷款 来自搜狐网.[上海空放网内容采编:秦戈]
饶平揭东民间潮剧文化艺术交流活动西瓜视频湘妹子贷款广东买房棘手的事情来了征信报告怎么打求助西瓜视频民间借贷4担保民间借贷民间借贷利息计算哔哩哔哩bilibili民间借贷借条2民间借贷3民间借贷民间借贷新规七种借贷关系无效哔哩哔哩bilibili民间借贷庭审直播2020苏0113民初736号哔哩哔哩bilibili张捷说法合法的民间借贷与套路贷高利贷哔哩哔哩bilibili远离民间贷款男子遭遇套路贷借款7000变80万无奈求助警察[上海空放网内容采编:徐小强]
金融财产之民间借贷的迷局1民间借贷利息咋算看这篇惠安县晋江市办事处举行乔迁揭牌仪式贷款抵押需要什么手续农村信用社贷款要什么条件民间借贷打官司至少需要知道这些吧抖音图文计划从准备资100万有还款能力就借你其他不看平安普惠借款合同2024年年满十八身份证明要齐全揭阳市揭东区人民政府揭秘寻找目标a不法贷款中介首先瞄准那些急需贷款但自身条件不足贷款公司贷款可靠吗揭阳揭东房产证抵押贷款民间住房抵押贷款放高利贷1500万元年息高达2130黑户贷款难别急这篇文章教你几个实用的贷款方法最近这类案件很多很多当事人以及家属不但同时心中也难免会有疑虑这些中介贷款公司到底靠不靠谱呢农村信用社贷款要什么条件信用贷款我爱卡论坛女子因未婚生育被取消村集体分红这样的行为确实很过大连民间贷款咨询私人借款咨询揭东推进纳税信用体系建设银税互动助发展宁夏东方惠民小额贷款股份有限公司[上海空放网内容采编:秦戈]
【版权声明】内容转摘请注明来源:https://h5.scymgl.com/post/%E6%8F%AD%E4%B8%9C%E6%B0%91%E9%97%B4%E8%B4%B7%E6%AC%BE.html 本文标题:《揭东民间贷款_我想贷15万把网贷还清》
本站禁止使用代理访问,建议使用真实IP访问当前页面。
当前用户设备IP:18.97.9.172
当前用户设备UA:CCBot/2.0 (https://commoncrawl.org/faq/)
资阳民间个人短借枣庄房屋贷款自贡个人短借湘潭线下贷款滨州民间个人借钱江门不看征信借钱东莞民间借贷广东私借邵阳民间借款晋中个人空放电话无锡线下贷款清远个人短期借贷浙江民间放款忻州个人借款廊坊民间私人贷款怀化私人贷款电话衢州私人短期借贷岳阳民间个人空放南充个人借款潍坊私人空放兰州民间借贷广东私人短期借贷北京民间贷款潍坊个人短借南宁民间个人借贷河源私人应急蚌埠个人借钱晋中线下私人借款达州民间私人放款佛山个人短期周转拉萨借贷泰州私借淮南不看征信借钱中山房产贷款浙江民间私人短借孝感个人短期周转珠海个人短期周转衢州线下借钱唐山线下私人借贷湖南私人短期周转遵义私人短借永州私人应急天津不看征信借钱上饶民间短期周转河源私人借钱电话苏州民间空放上海线下贷款河北不看征信空放九江民间个人借贷绵阳线下短期借贷铜陵民间个人借钱甘孜民间私人借钱菏泽民间短借资阳个人借款南充个人贷款电话芜湖线下个人借钱郑州借贷三门峡线下个人短借鹰潭个人借钱电话十堰个人借款电话鄂州个人借贷湘西线下短期周转平顶山个人空放朔州不看征信借钱广州私人短期周转甘孜私人应急新余个人短期借贷黄冈民间个人借贷洛阳民间个人借钱延安贷款聊城线下借贷咸阳不看征信借钱枣庄民间个人贷款宣城私人周转鄂州线下个人借钱汉中民间私人借钱九江不看征信空放萍乡个人借钱黄冈民间借款莆田个人短期借贷长春线下个人空放武汉私人贷款甘孜线下私人空放遂宁私人空放湛江民间私人借款黄冈空放承德私人放款雅安借贷哈尔滨私人短期借贷泰安线下借钱清远线下贷款池州私人借钱延安私人借钱无锡私人借款开封线下借款十堰个人应急潮州民间放款重庆民间个人短借武汉线下私人放款大连线下贷款哈尔滨民间个人放款商丘民间空放湖州线下私人放款运城不看征信放款内江私人短借电话孝感私人借钱电话广东个人借钱包头私人贷款海口线下空放宜宾私人放款电话安徽贷款聊城个人借贷株洲民间私人短借大理车俩贷款拉萨民间个人借贷商丘个人空放电话福州个人借款开封民间私人放款郑州私人短借山东私人短借电话威海民间借钱鄂州民间空放娄底不看征信借钱朔州不看征信借钱昆明线下私人借款武汉私人贷款电话亳州个人应急自贡线下私人空放亳州个人贷款电话长治线下个人放款长沙民间短借德州不看征信短借达州私人借款电话滁州民间借钱绍兴个人空放湘西私人借贷运城个人借钱电话邯郸私人借款许昌民间短借雅安个人借钱电话乌鲁木齐个人借钱衡阳线下私人放款宁波民间私人放款益阳私人短借贵阳私人短期周转安庆线下个人贷款江门借钱怀化线下个人借款南昌个人空放电话鄂州个人空放电话银川线下私人借贷龙岩私人放款电话广州线下私人借款达州线下个人放款河南不看征信放款舟山个人借贷电话宜宾民间个人短借宜昌房产贷款大理民间个人放款承德个人借钱济南私借江西民间短借大理线下私人短借青岛个人借贷上海线下私人空放长沙民间私人贷款江西车俩贷款赣州个人短期借贷吉林私人贷款电话阳江私人短借常州线下借贷烟台线下个人放款漳州线下借款枣庄个人空放电话丽水个人短借电话巴中私人短期借贷无锡民间个人贷款汕头私人借钱电话六安民间个人借钱昆明个人借款南京民间私人空放金华房产贷款丽水私人短借三亚线下放款菏泽不看征信空放恩施个人借贷电话三亚民间私人放款三门峡线下私人借钱濮阳线下个人借钱驻马店借贷福州私人放款武汉个人贷款电话汉中线下短期周转吕梁线下放款驻马店私借淮北不看征信短借池州线下放款洛阳民间放款随州房产贷款湖南私人借钱
揭东民间贷款最新视频
饶平揭东民间潮剧文化艺术交流活动西瓜视频【观看】
湘妹子贷款广东买房棘手的事情来了征信报告怎么打求助西瓜视频【观看】
民间借贷4担保民间借贷【观看】
民间借贷利息计算哔哩哔哩bilibili【观看】
民间借贷借条2【观看】
民间借贷3民间借贷【观看】
民间借贷新规七种借贷关系无效哔哩哔哩bilibili【观看】
民间借贷庭审直播2020苏0113民初736号哔哩哔哩bilibili【观看】
张捷说法合法的民间借贷与套路贷高利贷哔哩哔哩bilibili【观看】
远离民间贷款男子遭遇套路贷借款7000变80万无奈求助警察【观看】
揭东民间贷款最新素材
随机内容推荐
贺州空放上林房产贷款兴业个人借贷合山私人放款电话桂平个人放款雁山民间私人短借田林私人贷款电话鹿寨民间短期借贷兴业私借平南不看征信短借钦南私人空放电话合浦线下私人借贷忻城私人周转忻城个人短期周转右江私人借款藤县线下空放玉州民间贷款来宾线下短期周转百色民间个人空放容县借钱融安民间私人借钱七星民间借款城中短借靖西民间个人放款阳朔不看征信放款灌阳个人借钱河池民间个人短借马山个人借钱电话铁山港线下私人借贷德保私人空放田阳私人短期周转秀峰个人空放忻城线下私人贷款陆川民间短期周转北流短借北流线下个人短借南丹线下私人贷款上林房屋贷款玉林民间私人借钱万秀私人借贷田东私人短期借贷铁山港线下私人借贷罗城借款河池个人贷款电话钟山个人借钱电话钦北线下借贷万秀线下私人借钱港北私人借款电话灌阳个人空放临桂民间短期借贷万秀借钱钦州线下私人空放平南个人周转兴业民间空放平南房产贷款象州线下个人空放阳朔短借富川民间放款南丹私人借贷合山民间私人借贷武宣线下个人短借隆安线下私人借钱鹿寨个人借款电话覃塘借钱防城个人借款电话田林容县私借港南线下个人借款右江线下借钱银海个人贷款电话三江私人借款那坡线下放款北流个人贷款电话兴宾房产贷款灵川线下私人借钱上思个人空放电话平乐短借叠彩私人借钱容县民间个人放款梧州民间私人借款上思个人借款电话临桂个人借钱电话那坡私人借钱电话东兴线下短期借贷港北不看征信借钱平果个人空放电话隆安个人放款平乐个人短借电话龙胜线下贷款平乐私人放款电话钦南线下私人借钱岑溪个人借款宜州线下个人空放港口个人短借银海空放资源私借梧州线下私人贷款雁山私人放款忻城个人借钱港北民间短期周转防城民间短期周转武宣私人借款玉林车俩贷款苍梧线下借款凤山民间个人空放东兰线下借款融安民间私人空放港口民间短期借贷凤山线下放款钟山线下个人放款横县线下个人借钱隆安线下短期借贷蒙山个人借钱电话柳北私人贷款电话玉林私人借钱南丹民间空放横县民间私人短借武宣房产贷款乐业线下短期周转钟山私人贷款电话阳朔线下私人借贷凤山民间私人借款八步民间私人贷款昭平民间空放桂平短借柳江汽车贷款上思线下私人放款秀峰民间贷款柳北借钱贵港个人贷款电话象州不看征信空放陆川借贷横县汽车贷款隆安线下个人借钱防城私人借钱岑溪线下私人贷款都安民间个人放款昭平线下私人短借秀峰个人借贷电话金秀民间私人放款北流个人放款柳州民间个人空放宜州个人借贷电话那坡不看征信空放鹿寨个人放款港口个人短期周转融安民间短借平果私人短期借贷横县私人借贷港口永福借贷环江线下私人借款柳江私人短期借贷秀峰个人短借电话港口线下空放大化民间私人空放巴马民间个人放款河池线下私人借款凤山民间个人借钱桂平民间借款河池私人贷款电话叠彩不看征信短借防城线下个人空放灌阳线下借款融安车俩贷款合浦隆安民间短借靖西民间贷款全州贷款全州个人借钱鱼峰民间私人贷款万秀线下私人借钱桂林个人短借福绵民间借贷福绵不看征信短借象州个人借钱电话七星民间个人放款陆川线下贷款横县民间短期借贷宜州个人借贷电话防城港私人空放电话防城民间借贷来宾灵山短借乐业民间贷款港口个人借款贺州私人放款灌阳民间私人短借钦南私借田林阳朔线下个人空放宜州私人放款龙胜线下私人空放来宾私人贷款鹿寨私人短期周转大化房产贷款东兴个人借钱电话蒙山民间私人借钱大化私人短借隆安私人放款电话
揭东民间贷款相关资源
今日热点推荐
何炅 最近谣传我有衰老焦虑孙铭阳卡点为孙颖莎庆生中国体育名场面感动了一遍又一遍山姆在争议声中再更新APP白鹿说我不是第一次一年播三部剧卢浮宫盗贼居住在巴黎本地王鹤棣攒了一年八卦就等今天了肖战人不到奖照拿台湾省可以用高德导航了上海可以夜间领证结婚了女子反抗猥亵被害153斤巨石压尸杨笠清空抖音她一上午挣了我一个月的工资特朗普70分钟采访提及中国41次蓝盈莹回应撞衫孙铭阳喊孙颖莎小胖墩全红婵帮谢思埸带娃邢菲拿奖导播切杨幂秦海璐王传君 春树大奉打更人官宣第二季欧豪在看马思纯吗中国空间站可以吃烧烤了杨幂 美羊羊扶额白百何 还能这么操作马斯克称自己永远不会自杀刘宇宁衣服比我人还长上拉如闯入小英娘家把小英吓哭李现要准备双份份子钱了蓝盈莹蔡文静撞衫凤凰台上7个月婴儿遭月嫂恶意猛摇高中生被骗出国10万元卖给诈骗园区340斤男生展示8块腹肌走红369致歉王一栩 回冷宫小巷人家中国航天员太空烤鸡翅JDG经理疑曝Kanavi态度有问题海底捞美甲冠军获15万奖金莱巴金娜2比1斯瓦泰克莱巴金娜年终总决赛两连胜人民海军居里夫人式女杰萨本茂逝世后台收到了关晓彤送的彩椒碗马尔代夫培养无烟一代微博视界大会内场这是古人的饼铛小手办吗影视飓风Tim震惊00后博主负债240万创作陈艾森朱子锋男团双人10米台第一女子做美甲5年服务4万顾客获15万奖金墨西哥米却肯州4年7位市长遇害




































.jpg)
